產權與管製——中國宅基地製度演進與改革
發稿時間:2022-04-15 11:05:17 來源:《中國經濟問題》2019年第6期 作者:劉守英
鄉(xiang) 村在國家治理中具有獨特地位,傳(chuan) 統中國依靠非正式製度和鄉(xiang) 紳治理維持鄉(xiang) 村秩序和穩定(劉守英和熊雪鋒,2018),明晰的財產(chan) 權與(yu) 有效實施是鄉(xiang) 村社會(hui) 家戶積累財富最重要的製度安排。房屋地基自古以來就是農(nong) 民的私產(chan) ,農(nong) 戶家庭世代繁衍積累下來的財產(chan) 主要體(ti) 現為(wei) “祖宅”、“祖屋”和“田宅”(陳小君和蔣省三,2010)。農(nong) 民最看重宅基地與(yu) 房屋的財產(chan) 屬性,期望以此實現家戶的財產(chan) 權和發展權。經過農(nong) 村集體(ti) 化運動進程,宅基地作為(wei) 生活資料由私權變為(wei) 集體(ti) 公權,宅基地使用權在集體(ti) 所有製下農(nong) 戶以申請方式無償(chang) 獲得,仍被視為(wei) 私產(chan) 的農(nong) 房財產(chan) 權因宅基地財產(chan) 權的限製而無法實現。另一方麵,國家賦予了宅基地居住保障和鄉(xiang) 村穩定等功能,並為(wei) 了實現耕地保護等目標不斷強化對宅基地的行政管製,不斷削弱鄉(xiang) 村內(nei) 部治權在宅基地管理中的地位和作用。在宅基地製度運行中,視宅基地為(wei) 公權而不斷強化管製的國家與(yu) 視宅基地和農(nong) 房為(wei) 私產(chan) 而要求實現其財產(chan) 權的農(nong) 民之間衝(chong) 突加大,宅基地的鄉(xiang) 村內(nei) 部治權幾近喪(sang) 失。然而,“強管製,弱產(chan) 權”的宅基地製度的規製導向並不盡如人意,農(nong) 民對宅基地根深蒂固、世代因襲的財產(chan) 權意識不僅(jin) 沒有被消滅掉,反而在市場經濟環境下對財產(chan) 權利和財產(chan) 價(jia) 值的需求越來越強烈,引發宅基地大量私下交易和隱性流轉。同時,強管製下的宅基地成員無償(chang) 分配和取得又導致一戶多宅和超標占用,盡管行政管製不斷強化,在鄉(xiang) 村地區仍然出現農(nong) 房建設無序和侵占耕地,形成中國宅基地製度“管製無效”與(yu) “產(chan) 權無效”並存的困局。破解當前宅基地製度的困境,需要重新審視“管製”、“產(chan) 權”和“治權”的效力,尋找“有效治理”和“有效產(chan) 權”的可能性、本文分析了宅基地改革製度演進中的“管製”強化與(yu) “產(chan) 權”弱化進程及其效果,分析了宅基地改革試點中頂層製度設計與(yu) 底層製度創新的特征,最後給出了宅基地改革的可能方向。
宅基地製度演進:產(chan) 權弱化與(yu) 管製強化
(一)財產(chan) 權利:由私權到公權的產(chan) 權弱化
新中國成立以來,宅基地製度經曆了從(cong) 農(nong) 民私有到農(nong) 民集體(ti) 公有、從(cong) 私權到公權、從(cong) 自由流轉到限製流轉(朱新華等,2012)、從(cong) 財產(chan) 功能到保障功能、從(cong) 權利開放到權利封閉(高聖平,2019)的演變,形成了以“強管製”和“弱產(chan) 權”為(wei) 特征的宅基地製度體(ti) 係。
1.宅基地從(cong) 農(nong) 民私有到集體(ti) 公有
中國共產(chan) 黨(dang) 領導的土地改革“廢除地主階級封建剝削的土地所有製,實行農(nong) 民的土地所有製”和“耕者有其田”的土地製度、賦予農(nong) 民完整農(nong) 地產(chan) 權。同時,依據“居者有其屋”的原則給農(nong) 民分配住房和宅基地,宅基地作為(wei) 農(nong) 民的私有土地,農(nong) 民享有宅基地的所有權,可以買(mai) 賣、出典、出租和繼承。1955年開始的農(nong) 業(ye) 合作化運動時期,土地在初級社時分割為(wei) 農(nong) 戶所有權和合作社使用權,到高級社時實現私有農(nong) 地公有化(劉守英等,2019),農(nong) 地私有產(chan) 權完全消失。然而,這一時期農(nong) 民對農(nong) 房及宅基地的私有產(chan) 權沒有改變,宅基地及其農(nong) 房並未被嚴(yan) 格區分(劉守英,2015),房屋地基所有權仍是私權,農(nong) 民享有使用、買(mai) 賣、出租、抵押、繼承等權能並受到法律保護。1962年出台的《農(nong) 村人民公社工作條例》(修正案)首次使用“宅基地”一詞,創設了宅基地和農(nong) 房產(chan) 權分離的製度安排,將宅基地、自留地等劃歸生產(chan) 隊集體(ti) 所有,一律不準出租和買(mai) 賣。農(nong) 民對宅基地的產(chan) 權由私有性質的所有權轉化為(wei) 集體(ti) 所有權下的使用權,但宅基地使用權的性質和內(nei) 容並不明確(丁關(guan) 良,2008)。
2.宅基地使用權和農(nong) 房所有權能不斷弱化
一方麵,1982年《憲法》,1986《民法通則》,1986年和1988年《土地管理法》明確了宅基地所有權為(wei) 集體(ti) 所有,宅基地使用權權能被明確為(wei) 使用權和繼承權,但宅基地不得買(mai) 賣、租賃、抵押。2007年《物權法》雖然明確了宅基地使用權為(wei) “用益物權”並通過確權登記予以保護,但該項權利被施加了如下限製:不得進行抵押,“不得出讓、轉讓或者出租用於(yu) 非農(nong) 業(ye) 建設”。另一方麵,人民公社時期確立“房地分離”的製度安排後,社員對農(nong) 房具有排他性所有權(劉守英,2015),社員有買(mai) 賣、租賃或典當房屋的權利並受法律保護,宅基地使用權可以隨著房屋的買(mai) 賣和租賃而轉移。1982年《憲法》、1985年《繼承法》,1986年《民法通則》又將農(nong) 房所有權權能限定為(wei) 隻有繼承權,不能出租、轉讓和抵押。
3.宅基地使用權從(cong) 權利開放到封閉
改革初期,宅基地使用權具有開放性,由城鄉(xiang) 居民共同享有。1982年《村鎮建房用地管理條例》、1986和1988年《土地管理法》,1991年《土地管理法實施條例》明確規定,除農(nong) 村居民可以依法申請、無償(chang) 取得宅基地,“回鄉(xiang) 落戶的職工、離休、退休、退職職工和軍(jun) 人,回鄉(xiang) 定居的華僑(qiao) 、港澳台同胞,城鎮非農(nong) 業(ye) 戶口居民”也可“依法申請有償(chang) 使用宅基地建住宅”。1999年《國務院辦公廳關(guan) 於(yu) 加強土地轉讓管理嚴(yan) 禁炒賣土地的通知》則徹底將非成員宅基地使用權排除在外:農(nong) 宅不能向城市居民出售,城市居民不能使用集體(ti) 土地建房。2004年《國務院關(guan) 於(yu) 深化改革嚴(yan) 格土地管理的決(jue) 定》嚴(yan) 令城鎮居民不得到農(nong) 村購置宅基地。2004《關(guan) 於(yu) 加強農(nong) 村宅基地管理的意見》和2008《國土部進一步加快宅基地使用權登記發證工作通知》更嚴(yan) 禁為(wei) 城鎮居民在農(nong) 村購買(mai) 和建造的住宅發放土地使用證和房產(chan) 證。
(二)宅基地和農(nong) 房管製不斷強化
1963年8月最高法院出台《關(guan) 於(yu) 貫徹執行民事政策幾個(ge) 問題的意見(修正稿)》規定宅基地的獲得方式為(wei) 依法申請無償(chang) 取得,農(nong) 民建房納入政府管理。從(cong) 此,以麵積標準、用途和規劃管製、建房審批管理為(wei) 主要內(nei) 容的宅基地和農(nong) 房管製逐漸形成並不斷強化:
1.從(cong) 麵積限製到一戶一宅,嚴(yan) 控用地規模
1982年《村鎮建房用地管理條例》規定宅基地使用受省級“用地限額”和縣級“麵積標準”限製,不能超過各省劃定標準,禁止私自擴大宅基地。1997年《中共中央、國務院關(guan) 於(yu) 進一步加強土地管理切實保護耕地的通知》嚴(yan) 格規定農(nong) 村居民隻能擁有一處不超標的宅基地,多餘(yu) 的宅基地由集體(ti) 經濟組織收回。1982年《村鎮建房用地管理條例》,1999年《國務院辦公廳關(guan) 於(yu) 加強土地轉讓管理嚴(yan) 禁炒賣土地的通知》,1998年及2004年《土地管理法》,2004年《國務院關(guan) 於(yu) 深化改革嚴(yan) 格土地管理的決(jue) 定》和《關(guan) 於(yu) 加強農(nong) 村宅基地管理的意見》,2008年《國務院關(guan) 於(yu) 促進節約集約用地的通知》和《國土部進一步加快宅基地使用權登記發證工作通知》規定出賣、出租房屋的農(nong) 戶不能再申請宅基地,嚴(yan) 格控製宅基地使用規模。
2.嚴(yan) 禁占用耕地和非農(nong) 建設,引導集中建房
適應耕地保護要求,1982年《村鎮建房用地管理條例》和1991年《土地管理法實施條例》規定農(nong) 民建房不能使用自留地、自留山、飼料地和承包地,應當充分利用原有宅基地、村內(nei) 空閑地、荒地和坡地建設農(nong) 房。1998年、2004年《土地管理法》再次強調非農(nong) 建設禁止占用耕地,嚴(yan) 禁未經批準在耕地上建房。農(nong) 村居民住宅建設必須按照規劃進行,從(cong) 嚴(yan) 控製村鎮建設用地規模,提倡宅基地整理和增減掛鉤,農(nong) 村居民點逐步向中心村和小城鎮集中。
3.嚴(yan) 格審批管理,上收審批權限
1985年《村鎮建設管理暫行規定》,1991年《土地管理法實施條例》,1993年《村莊和集鎮規劃建設管理條例》規定居民建房需先向村農(nong) 業(ye) 集體(ti) 經濟組織或者村民委員會(hui) 提出用地申請,“使用原有的宅基地和村內(nei) 空閑地”報鎮(鄉(xiang) )人民政府審批,使用耕地的經鄉(xiang) 級人民政府審核後需報縣級人民政府批準。1998年與(yu) 2004年《土地管理法》將農(nong) 民建房審批的權限上收,使用原有宅基地和村內(nei) 空閑地的“經鄉(xiang) (鎮)人民政府審核,由縣級人民政府批準”,占用農(nong) 地的需要經省級政府批準農(nong) 用地轉用後再由市、縣人民政府進行具體(ti) 建設項目建設審批。
(三)“弱產(chan) 權、強管製”的製度失效
可見,建國以來宅基地製度朝著弱化產(chan) 權和強化管製的方向演進,宅基地產(chan) 權從(cong) 純粹的私權逐步變成集體(ti) 所有、農(nong) 戶使用的公權,宅基地使用權和農(nong) 房所有權被嚴(yan) 格限製為(wei) 使用和繼承,沒有出租、轉讓和抵押等權能。不僅(jin) 如此,宅基地使用權和農(nong) 房所有權從(cong) 麵向城鄉(xiang) 居民的開放權利,變成為(wei) 僅(jin) 供農(nong) 村居民享有的封閉權利。宅基地管製由使用標準不超標強化為(wei) “一戶一宅”,嚴(yan) 格禁止占用耕地和非法建設,宅基地審批權限不斷上移,管製不斷升級。遺憾的是,隨著工業(ye) 化和城市化的進程,市場化帶來財產(chan) 價(jia) 值顯化,“強管製、弱產(chan) 權”的宅基地製度運行與(yu) 製度安排初衷相背離,出現管製失效和財產(chan) 權的自我強化。
1.宅基地管理失序
一是一戶一宅難以維係,超標占用普遍存在。2000-2016年,我國農(nong) 村常住人口由8.08億(yi) 人減少至5.89億(yi) 人,減少27.1%,但同期農(nong) 村宅基地麵積反而由2.47億(yi) 畝(mu) 擴大為(wei) 2.98億(yi) 畝(mu) ,增加20.6%(秦誌偉(wei) ,2018);二是無償(chang) 取得和成員權分配難以維持。隨著城鎮建設用地的緊張和農(nong) 村宅基地價(jia) 值顯化,東(dong) 部沿海發達地區早在上世紀90年代中後期就難以實施無償(chang) 分配。宅基地財產(chan) 價(jia) 值逐漸顯化後,集體(ti) 成員出現通過出租或轉讓宅基地實現財產(chan) 價(jia) 值的需求,非集體(ti) 成員也迫於(yu) 城市高房價(jia) 壓力等原因紛紛租入或變相購買(mai) 農(nong) 民宅基地(房);三是宅基地無序擴張,管理成本畸高。審批和管理權限設置層級過高,自上而下設置的用途和規劃管製難以匹配農(nong) 民實際需求,現實中農(nong) 民建房占用農(nong) 地,危及耕地保護(劉守英,2015)。
2.配置效率低下、財產(chan) 價(jia) 值難以合法實現
一是宅基地大量閑置。截至2017年底,全國農(nong) 村宅基地約1.7億(yi) 畝(mu) ,占3.1億(yi) 畝(mu) 農(nong) 村集體(ti) 建設用地的55%-56%,農(nong) 村居民點空閑和閑置用地麵積約達3000萬(wan) 畝(mu) (張曉山,2018),宅基地低效閑置問題十分嚴(yan) 重。二是隱性交易大量存在,財產(chan) 價(jia) 值顯化。在經濟發達地區,宅基地隱型交易市場發展迅速,引發“小產(chan) 權房”、“非法交易”等製度困局。在城鄉(xiang) 接合部,農(nong) 民宅基地通過房屋買(mai) 賣、出租和抵押等“地隨房走”的方式進行的非法交易已達10%~15%(張漢飛和石霞,2010)。三是宅基地權利內(nei) 涵和性質不清,農(nong) 民權益難以得到保障和實現。
製度改革的頂層設計:強化管製下的財產(chan) 權有限開放
(一)審慎開啟的宅基地製度改革試點
“強管製、弱產(chan) 權”的宅基地製度架構麵臨(lin) 一係列壓力,既包括如何與(yu) 城鄉(xiang) 統一的建設用地市場相銜接,也包括如何實現農(nong) 村產(chan) 業(ye) 發展的用地保障,還包括增加農(nong) 民財產(chan) 收入的政策導向。中共十八屆三中全會(hui) 作出土地製度改革的全麵部署,十二屆全國人大常委會(hui) 第十三次會(hui) 議於(yu) 2015年2月27日審議通過《關(guan) 於(yu) 授權國務院在北京市大興(xing) 區等三十三個(ge) 試點縣(市、區)行政區域暫時調整實施有關(guan) 法律規定的決(jue) 定》(下稱《決(jue) 定》,授權在試點地區暫時調整實施有關(guan) 法律規定進行農(nong) 村土地三項製度改革,其中集體(ti) 經營性建設用地入市和宅基地製度改革試點各15個(ge) 、土地征收製度改革試點3個(ge) 。但是,宅基地製度改革是三項試點中最為(wei) 審慎的,原因如下:
一是改革動力不足。原國土資源部分別於(yu) 1999和2002年開始研究征地製度改革和農(nong) 村集體(ti) 經營性建設用地流轉改革並在全國選取一些地方開展試點,各地也結合實際進行積極探索為(wei) 改革完善農(nong) 村土地製度積累了一定經驗(曉葉,2017)。關(guan) 於(yu) 宅基地製度改革,各地出現了宅基地用益物權權能完善、宅基地和農(nong) 房交易轉讓及有償(chang) 調劑和選位等探索,但這些自發演進在“強管製”宅基地製度安排下被視為(wei) “非法用地”或“違法建設”,未能自下而上引發試點探索以及製度變遷。
二是改革目標滯後。在多年的探索實踐下,征地製度改革將改革目標明確為(wei) 縮小征地範圍,規範征地程序,完善對被征地農(nong) 民的合理、規範、多元保障機製。集體(ti) 經營性建設用地入市改革不僅(jin) 拓展了集體(ti) 經營性建設用地權能和財產(chan) 權利,允許農(nong) 村集體(ti) 經營性建設用地出讓、租賃、入股,而且實現了集體(ti) 經營性建設用地財產(chan) 權利的開放—實行與(yu) 國有土地同等入市、同權同價(jia) 。而關(guan) 於(yu) 宅基地製度改革,僅(jin) 僅(jin) 強調“保障農(nong) 戶宅基地用益物權,改革完善農(nong) 村宅基地製度”,卻極少拓展產(chan) 權權能、開放財產(chan) 權利、顯化財產(chan) 價(jia) 值的具體(ti) 措施。
三是製度突破有限。2017年11月4日全國人大同意將三項改革試點期限延長1年至2018年12月31日,同年11月20日召開的中央全麵深化改革領導小組會(hui) 議提出“拓展宅基地製度改革試點範圍”,原國土資源部決(jue) 定於(yu) 11月24日將將宅基地試點範圍拓展到33個(ge) 試點地區,通過打通改革試點推進農(nong) 村土地製度改革。三項製度改革改變了“一地一試,封閉運行”的思路,一些試點地區開始探索宅基地指標交易和調整成為(wei) 集體(ti) 經營性建設用地入市,在一定程度上推動了宅基地製度改革朝向財產(chan) 權利的方向演進。

(二)尋求更有效的宅基地管製
一是耕地保護和土地用途管製不斷被強調。2014年12月2日,中央全麵深化改革領導小組第七次會(hui) 議審議了國土資源部提交的《關(guan) 於(yu) 農(nong) 村土地征收、集體(ti) 經營性建設用地入市、宅基地製度改革試點工作的意見》(以下稱《意見》),提出了堅持“土地公有製性質不改變、耕地紅線不突破、農(nong) 民利益不受損”的改革試點底線。2018年中央一號文件指出“嚴(yan) 格實行土地用途管製,嚴(yan) 格禁止下鄉(xiang) 利用農(nong) 村宅基地建設別墅大院和私人會(hui) 館”。2019年8月16日,農(nong) 業(ye) 農(nong) 村部在《對十三屆全國人大二次會(hui) 議第8424號建議的答複》中強調“堅持土地用途管製,嚴(yan) 格控製新增宅基地占用農(nong) 用地。”
二是保障戶有所居,完善宅基地取得。《意見》強調“要完善宅基地權益保障和取得方式,探索農(nong) 民住房保障在不同區域戶有所居的多種實現形式”,此意見以“人均土地少、不能保障一戶擁有一處宅基地的地區,縣級人民政府在充分尊重農(nong) 村村民意願的基礎上,可以采取措施,按照省、自治區、直轄市規定的標準保障農(nong) 村村民實現戶有所居”納入2019年修訂的《土地管理法》。
三是改革宅基地審批製度,將權力下沉到基層組織。《意見》要求,改革宅基地審批製度,使用存量建設用地的,下放至鄉(xiang) 級政府審批;使用新增建設用地的,下放至縣級政府審批。此意見以“農(nong) 村村民住宅用地,由鄉(xiang) (鎮)人民政府審核批準;其中,涉及占用農(nong) 用地的,依照本法第四十四條的規定辦理審批手續”、“農(nong) 村村民出賣、出租、贈與(yu) 住宅後,再申請宅基地的,不予批準”納入2019年修訂的《土地管理法》。
(三)宅基地財產(chan) 權利的有限開放
2013年11月12日,中共十八屆三中全會(hui) 通過的《決(jue) 定》提出了通過試點改革宅基地製度的方案,明確了保障宅基地用益物權、完善農(nong) 民住房財產(chan) 權能、增加農(nong) 民財產(chan) 性收入渠道的改革目標。2016年10月10日,國土資源部發布《關(guan) 於(yu) 建立城鎮建設用地增加規模同吸納農(nong) 業(ye) 轉移人口落戶數量掛鉤機製的實施意見》,“允許進城落戶人員在本集體(ti) 經濟組織內(nei) 部自願有償(chang) 退出或轉讓宅基地”。2018年中央一號文件提出:“完善農(nong) 民閑置宅基地和閑置農(nong) 房政策,探索宅基地所有權、資格權、使用權三權分置,落實宅基地集體(ti) 所有權,保障宅基地農(nong) 戶資格權和農(nong) 民房屋財產(chan) 權,適度放活宅基地和農(nong) 民房屋使用權”。盡管中央文件和部門法規一再強調保障宅基地用益物權和住房財產(chan) 權等財產(chan) 屬性,但在宅基地製度改革頂層設計中僅(jin) 僅(jin) 涉及到兩(liang) 項:
一是探索宅基地有償(chang) 使用和自願有償(chang) 退出機製。《意見》要求,對因曆史原因形成超標準占用宅基地和一戶多宅的,以及非本集體(ti) 經濟組織成員通過繼承房屋等占有的宅基地,由農(nong) 村集體(ti) 經濟組織主導,探索有償(chang) 使用。允許進城落戶農(nong) 民在本集體(ti) 經濟組織內(nei) 部自願有償(chang) 退出或轉讓宅基地。這一探索僅(jin) 以“國家允許進城落戶的農(nong) 村村民依法自願有償(chang) 退出宅基地,鼓勵農(nong) 村集體(ti) 經濟組織及其成員盤活利用閑置宅基地和閑置住宅”納入2019年修訂的《土地管理法》,而意在顯化宅基地財產(chan) 價(jia) 值的有償(chang) 使用並未被納入。
二是農(nong) 村住房財產(chan) 權抵押。2015年08月24日公布了《國務院關(guan) 於(yu) 開展農(nong) 村承包土地的經營權和農(nong) 民住房財產(chan) 權抵押貸款試點的指導意見》,決(jue) 定在全國試點推行農(nong) 村住房財產(chan) 權抵押,要求“明確貸款對象、貸款用途、產(chan) 品設計、抵押價(jia) 值評估、抵押物處置等業(ye) 務要點,盤活農(nong) 民土地用益物權的財產(chan) 屬性”。但目前農(nong) 房抵押試點進展緩慢,尚未形成可供修法的經驗。
地方試點:宅基地有效治理下財產(chan) 權利實現形式的探索
(一)相同的困境與(yu) 相異的需求
在2015年2月全國人大授權的33個(ge) 縣(市、區)農(nong) 村土地製度改革三項試點中,浙江義(yi) 烏(wu) 、四川瀘縣、江西餘(yu) 江等15個(ge) 地區重點開展農(nong) 村宅基地製度改革試點,明確試點內(nei) 容為(wei) 宅基地權益保障和取得方式、有償(chang) 使用、實現用益物權、有償(chang) 退出、宅基地總規模控製、審批權下放和宅基地管理製度等。宅基地試點範圍於(yu) 2017年11月24日拓展到33個(ge) 試點地區,通過打通改革試點推進農(nong) 村土地製度改革。截至2018年底,33個(ge) 試點縣(市、區)按新辦法共“騰退出零星、閑置的宅基地約14萬(wan) 戶、8.4萬(wan) 畝(mu) ,辦理農(nong) 房抵押貸款5.8萬(wan) 宗、111億(yi) 元”,健全宅基地權益保障方式、完善宅基地審批製度、探索宅基地有償(chang) 使用機製三項進入法律修訂程序。
從(cong) 製度運行來看,三地麵臨(lin) 相同製度困境。第一,一戶多宅現象突出。改革前義(yi) 烏(wu) 市一戶多宅麵積109.46萬(wan) 平方米,宗數15452宗,占全市宅基地總宗數的7%。2016年瀘縣農(nong) 村宅基地一戶多宅4.13萬(wan) 戶,占總戶數的15%。2015年試點前餘(yu) 江區一戶多宅2.9萬(wan) 戶,占總戶數的39.7%;第二,宅基地閑置,配置效率低。義(yi) 烏(wu) 市在改革前空閑宅基地麵積40.33萬(wan) 平方米,宗數4078宗,占全市宅基地總宗數的1.86%。瀘縣於(yu) 2017年閑置宅基地2.75萬(wan) 戶,占農(nong) 村總戶數的10%,麵積0.15萬(wan) 公頃。試點前餘(yu) 江區有宅基地9.235萬(wan) 宗,閑置農(nong) 房約有2.3萬(wan) 棟,在閑置農(nong) 房中有67.4%屬於(yu) 危房或倒塌房屋;第三,私下交易現象多,權益保障難。義(yi) 烏(wu) 市2015年宅基地私下轉讓共9724宗,占宅基地總宗數的4.4%。2017年,瀘縣農(nong) 房租賃收入在瀘縣農(nong) 戶財產(chan) 性收入中約占25%;第四,建設缺乏規劃,管理秩序混亂(luan) 。義(yi) 烏(wu) 市大量的“四層半”建築使基建和城市風貌改善難以開展。餘(yu) 江區未批先建、未批先建、批少占多、建新不拆舊等現象屢禁不止,2012-2014年全區違章建房3200棟,約占新建房屋的50%
浙江義(yi) 烏(wu) 、四川瀘縣和江西餘(yu) 江是最早開展宅基地製度改革試點的地區,試點之前這些地區亦不乏自行探索。浙江義(yi) 烏(wu) 是發達地區宅基地問題矛盾突出的代表,由於(yu) 義(yi) 烏(wu) 市人口城鎮化快於(yu) 土地城鎮化,呈現城市生長在村莊(宅基地)上的狀況,存在大量以村莊形態為(wei) 主的集體(ti) 建設用地並有擴大趨勢,亟需通過市場化解決(jue) 宅基地資源配置和有效管理。四川瀘縣和江西餘(yu) 江雖同屬傳(chuan) 統農(nong) 區,前者麵臨(lin) 的問題是如何將受限的宅基地激活促進鄉(xiang) 村產(chan) 業(ye) 發展、村莊適度集聚和城鄉(xiang) 建設用地利用結構的優(you) 化,而後者更側(ce) 重解決(jue) 宅基地管理無序問題。
(二)朝向財產(chan) 權利強化的改革方向
有趣的是,在不同改革需求和相同製度困境下,取得改革授權的浙江義(yi) 烏(wu) 、四川瀘縣和江西餘(yu) 江在宅基地製度試點中均選擇了強化財產(chan) 權,同時將無效的宅基地管製改進為(wei) 有效治理的方向。一方麵是強化並開放財產(chan) 權利。實行宅基地使用權的開放,通過跨區域配置、有償(chang) 使用等形式打破社區封閉性;實行宅基地轉讓、入市和市場化交易,通過共建共享、調整入市、指標交易和“集地券”等方式顯化宅基地財產(chan) 價(jia) 值;實現宅基地使用權和農(nong) 房等權能完善,賦予房屋、宅基地使用權抵押、轉讓等權能。另一方麵是從(cong) 強化管製到有效治理。探索宅基地權利保障方式,通過宅基地、房屋以及貨幣化安置等性質保障,實現各區域、各類型農(nong) 戶“戶有所居”;破解成員權問題,通過資格認定和固定“戶”的劃分等明確宅基地取得資格;完善宅基地有效治理實現形式,通過村莊規劃、總量管控和有償(chang) 調劑等方法,發揮集體(ti) 經濟組織在宅基地管理中的主體(ti) 性。
1.強化財產(chan) 權利屬性,顯化財產(chan) 價(jia) 值
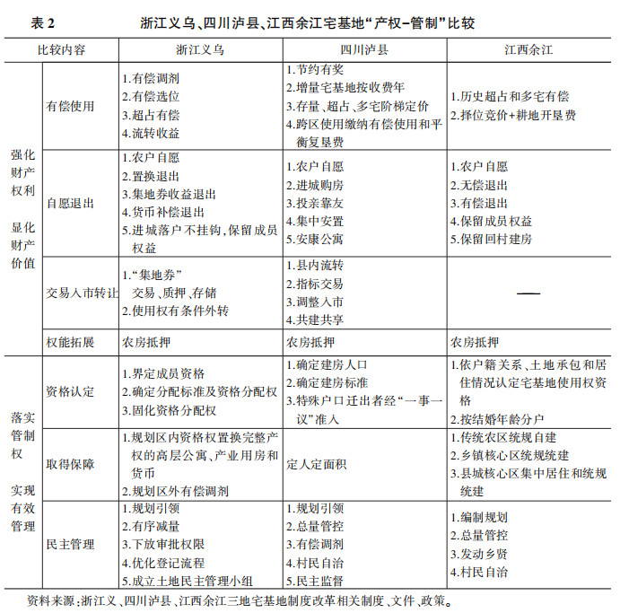
一是宅基地有償(chang) 使用。義(yi) 烏(wu) 實行宅基地有償(chang) 調劑和有償(chang) 選位:以市場化標準在宅基地分配資格權落地之前開展有償(chang) 調劑,在宅基地權益落地時開展有償(chang) 選位,在宅基地占有使用環節針對超占等開展有償(chang) 使用,在宅基地使用權對外流轉環節由集體(ti) 收取土地所有權收益,探索宅基地從(cong) 永久無償(chang) 向分類有償(chang) 轉變。瀘縣實施差別化的宅基地有償(chang) 使用:申請建房的農(nong) 戶節約麵積的按100元/m2/年予以獎勵。申請使用增量宅基地的超出部分按每年20元/m2/年、對於(yu) 使用存量宅基地及曆史形成超占和多宅部分實行階梯式定價(jia) 繳納有償(chang) 使用費,申請跨區使用增量宅基地的,經村民小組戶代表和村委會(hui) 批準後,一次性繳納180元/平方米有償(chang) 使用費(超麵積需繳納230元/平方米占補平衡複墾費)。餘(yu) 江推行分類有償(chang) 使用和“擇位競價(jia) ”:對於(yu) 曆史形成的存量宅基地,超出規定麵積或者多宅部分按照不同標準每年收取有償(chang) 使用費,對於(yu) 新申請使用宅基地,根據使用土地的類別實行“擇位競價(jia) ”,並且另收30元/m2耕地開墾費。
二是宅基地自願退出。義(yi) 烏(wu) 市多渠道實現宅基地自願退出:充分保障農(nong) 戶自願的前提下,按置換退出、獲取集地券收益退出、獲取貨幣補償(chang) 退出等方式實現農(nong) 戶有償(chang) 退出宅基地,宅基地退出與(yu) 進城落戶不掛鉤,不影響集體(ti) 經濟組織成員權益。瀘縣多路徑自願有償(chang) 退出宅基地:經自願申請、村組核查、鄉(xiang) 鎮審核、縣政府批準,瀘縣農(nong) 戶可在獲得拆舊補償(chang) 之後有償(chang) 退出宅基地,補償(chang) 標準按照是否為(wei) 法定麵積和房屋結構予以確定;退出“一戶一宅”或法定麵積宅基地的農(nong) 戶,可以自主選擇進城購房、投親(qin) 靠友或集中安置,以保障其居住權。餘(yu) 江區兼顧無償(chang) 和有償(chang) 的宅基地退出機製:對閑置廢棄畜禽舍、倒塌住房等實行自願無償(chang) 退出,對“一戶多宅”的多宅部分和非集體(ti) 經濟組織成員在農(nong) 村占有和使用的宅基地實行自願有償(chang) 退出。尤其對退出宅基地或放棄建房資格進城落戶的農(nong) 戶,允許農(nong) 戶保留原有農(nong) 村土地承包經營權、宅基地使用權、集體(ti) 收益分配權,並允許15年後自願選擇是否回村建房。
三是宅基地交易、入市與(yu) 轉讓。義(yi) 烏(wu) 市推出了“集地券”模式:持有集地券的農(nong) 民或集體(ti) 組織可以憑此在公開市場上進行交易並獲得收益,而取得集地券的用地者可據此在向政府申請用地的過程中折抵相應建設用地指標或出讓金;同時,集地券被賦予了交易、質押、存儲(chu) 等諸多權能。另一方麵,探索宅基地使用權有條件對外轉讓,盤活閑置農(nong) 房和宅基地、破解宅基地使用權流轉困境。瀘縣探索縣內(nei) 流轉、指標交易、調整入市和共建共享等方式:農(nong) 戶住宅可在縣域範圍內(nei) 農(nong) 村集體(ti) 戶之間進行交易和出租,流出方不再享受宅基地使用權;宅基地退出產(chan) 生的節餘(yu) 指標,在歸還先行指標和農(nong) 民集中居住區建設後,可留作集體(ti) 組織產(chan) 業(ye) 發展或進行調整入市,也可由政府進行收儲(chu) (價(jia) 格為(wei) 12-14萬(wan) 元/畝(mu) )或在縣域範圍內(nei) 由村集體(ti) 經濟組織、鄉(xiang) 鎮政府等主體(ti) 之間交易;複墾後的建設用地指標按規劃分類利用,可調整到縣域內(nei) 非公共利用地項目,以協議、招標、拍賣或掛牌等方式異地入市;農(nong) 戶以合法宅基地使用權單獨出資或聯合出資,或與(yu) 社會(hui) 資本共享居住、商住和經營等權利,對“共建共享”宅基地實行分割登記,允許“共建共享”第三方產(chan) 權轉讓、租賃和抵押。
四是賦予宅基地使用權和農(nong) 房擔保、抵押權能。義(yi) 烏(wu) 市規定在承諾房屋處置後仍有人均建築麵積不少於(yu) 15平方米的合法住房的前提下,持有農(nong) 房不動產(chan) 權證的農(nong) 戶,都可以農(nong) 房抵押擔保方式申請貸款。瀘縣規定金融機構根據貸款人年齡、信用狀況、信用狀況、貸款用途、還款能力和用於(yu) 抵押的房屋宅基地狀況等因素合理自主確定貸款期限、額度、抵押率和利率,向無不良信用記錄的、具有完全民事行為(wei) 能力的農(nong) 民住房所有人提供貸款,並限定用途為(wei) 農(nong) 業(ye) 生產(chan) 經營。餘(yu) 江區開辟了農(nong) 房抵押貸款辦證綠色通道,建立了農(nong) 房財產(chan) 權抵押試點風險補償(chang) 基金1000萬(wan) 元,促進農(nong) 房和宅基地使用權抵押。
2.探索宅基地有效治理
一是宅基地使用權資格認定。義(yi) 烏(wu) 市嚴(yan) 格界定村集體(ti) 經濟組織成員資格、確定宅基地分配標準和明確資格分配權,並以戶為(wei) 單位固化資格分配權。瀘縣村民建房人口按照家庭常住農(nong) 業(ye) 人口確定,原籍農(nong) 業(ye) 戶口的軍(jun) 人、大中專(zhuan) 院校在校生、戶口遷移到城鎮但經“一事一議”認定為(wei) 集體(ti) 經濟組織成員等特殊情況也可計入其中。餘(yu) 江區通過戶籍關(guan) 係、土地承包和居住情況來認定宅基地使用權資格,規定達到結婚年齡的男性成員(或入贅純女戶家庭)方可分戶。
二是宅基地取得和住房保障。義(yi) 烏(wu) 市保障居住權,賦予宅基地資格權財產(chan) 屬性,規劃區內(nei) 資格權可按一定比例置換完整產(chan) 權的高層公寓、產(chan) 業(ye) 用房和貨幣,規劃區外實施村莊更新和宅基地村集體(ti) 統一組織有償(chang) 調劑。瀘縣確定定人定麵積取得宅基地。村民申請使用宅基地,嚴(yan) 格按照“定人定麵積”原則,即3人及以下戶按3人、4人戶按4人、5人戶及以上戶按5人,每人無償(chang) 取得50平方米宅基地。餘(yu) 江區按照傳(chuan) 統農(nong) 區、鄉(xiang) 鎮核心區、縣城核心區等不同區域,通過統規自建、統規統建等方式獲得不等麵積的宅基地或者住房保障居住權,發放“房地一體(ti) ”的不動產(chan) 權證書(shu) 。
三是改革宅基地治理。義(yi) 烏(wu) 市堅持規劃引領,促進有序減量使用。通過下放審批權限、優(you) 化登記流程、建立土地民主管理小組,實現集體(ti) 經濟組織在資格確認、方案認定、有償(chang) 使用、收益分配等方麵的自主性和所有權權能。瀘縣規定農(nong) 村宅基地選址必須符合村級土地利用總體(ti) 規劃、新農(nong) 村建設規劃和生態建設規劃,將宅基地審批權下放到鄉(xiang) 鎮人民政府,劃定各鄉(xiang) 鎮、村組的宅基地總量上線和底線保障,對於(yu) 不同的宅基地使用需求,可通過“有償(chang) 調劑”的方式跨區配置宅基地資源。餘(yu) 江區通過發動群眾(zhong) ,強化宅基地管理。餘(yu) 江區根據村莊人口規模、產(chan) 業(ye) 發展、耕地數量確定村莊建設用地規模和總量管控,編製村莊建設規劃,通過成立由鄉(xiang) 賢、黨(dang) 員等構成的村民事務理事會(hui) ,發揮村民自治組織在宅基地申請、流轉、退出、收益分配等事務中重要作用。
(三)改革試點績效
浙江義(yi) 烏(wu) 、四川瀘縣和江西餘(yu) 江通過宅基地製度改革盤活了宅基地資源、顯化了宅基地財產(chan) 權價(jia) 值,取得了良好的製度績效。一是宅基地財產(chan) 權利的實現。改革前後,義(yi) 烏(wu) 市農(nong) 村居民收入和人均財產(chan) 收入由25963元和3063元分別增加至33393元和4000元以上,村級組織獲利70.96億(yi) 元使得76個(ge) 村摘除了經濟薄弱的帽子。2017年,瀘縣退出宅基地進城購房戶戶均獲得補償(chang) 12萬(wan) 餘(yu) 元、退出原宅基地到中心村建房戶均可獲得補償(chang) 8萬(wan) 餘(yu) 元,222個(ge) 村通過宅基地退出節餘(yu) 指標流轉,村集體(ti) 平均收益100萬(wan) 元以上,徹底消除了空殼村。
二是建設用地配置效率提高。改革後義(yi) 烏(wu) 市7個(ge) 城鄉(xiang) 新社區集聚建設項目比傳(chuan) 統四層半改造模式節約土地約51%,比村莊現狀用地節約36%,共節約土地6401畝(mu) 。截至2017年底瀘縣騰退建設用地指標將近1萬(wan) 畝(mu) ,可保障城鄉(xiang) 3年建設用地需求。截至2018年底,餘(yu) 江區全境共退出宅基地34161宗4568畝(mu) ,其中無償(chang) 退出26474宗3495畝(mu) ,有償(chang) 退出7687宗1073畝(mu) ,可滿足農(nong) 民未來10至15年建房用地的需求。
三是鄉(xiang) 村形態變化和鄉(xiang) 村麵貌改善。義(yi) 烏(wu) 市自2015年試點改革以來解決(jue) 住房困難戶5010戶,治理危房29635宗。瀘縣通過異地安置、貨幣化安置等方式實現多渠道優(you) 先保障,因地製宜地保障不同群體(ti) “戶有所居、住有宜居”。通過宅基地改革,餘(yu) 江縣農(nong) 村無序私自建房、建附屬設施等現象得到有效遏製,農(nong) 民違規建房的現象不再有發生,改善了村容村貌和農(nong) 村人居環境。
四是村莊的開放。截至2017年,義(yi) 烏(wu) 市城鄉(xiang) 新社區集聚建設置換權益已成交10047宗,成交麵積600961平方米,成交金額約32億(yi) 元,已辦理轉讓登記311宗,其中跨集體(ti) 經濟組織37宗,集體(ti) 經濟組織內(nei) 部轉讓274宗。瀘縣通過縣域調劑打破宅基地使用的集體(ti) 成員限製,通過調整入市、共建共享等實現宅基地使用權向城鄉(xiang) 居民和社會(hui) 資本開放,使村莊從(cong) 封閉走向開放。
簡要結論和政策含義(yi)
以非正式製度為(wei) 主的鄉(xiang) 村治理和主要體(ti) 現為(wei) 房屋宅基地的財產(chan) 權利,在維持鄉(xiang) 村社會(hui) 秩序中起著不可替代的作用。建國以來宅基地製度演進的基本邏輯是以保障居住功能弱化財產(chan) 權利、為(wei) 了耕地保護削弱鄉(xiang) 村內(nei) 部治權,替代“產(chan) 權”和“治權”的是以國家公權為(wei) 支撐並不斷強化的“管製”權。“強管製,弱產(chan) 權”的宅基地製度安排導致管製無效和產(chan) 權無效。近年來,國家主導的宅基地製度改革頂層設計朝著強化管製、有限開放產(chan) 權的方向進行。值得注意的是,一旦獲得改革試點授權並被允許進行製度試驗,試點地區的製度創新明顯朝向尋求有效治理和顯化財產(chan) 權利的方向。
浙江義(yi) 烏(wu) 、四川瀘縣、江西餘(yu) 江宅基地製度改革試點取得的製度績效,昭示了宅基地製度改革的可能方向,即理順宅基地產(chan) 權、治權和管製的關(guan) 係,實現有效產(chan) 權、村內(nei) 治權與(yu) 國家有限管製。一是實現宅基地的有效產(chan) 權。朝向宅基地和農(nong) 房的財產(chan) 屬性方向,明確財產(chan) 權利內(nei) 容,完善宅基地和農(nong) 房的用益物權權益,在流轉、抵押、交易等方麵拓展產(chan) 權權能,破除宅基地無償(chang) 使用困境,探索宅基地有償(chang) 使用機製,打破宅基地成員權和封閉性,探索宅基地對外流轉和城市居民取得宅基地使用權的機製,開辟宅基地轉化為(wei) 經營性建設用地通道,實現同價(jia) 同權。二是尋求宅基地有效治理。宅基地有效治理依賴於(yu) 國家公權和鄉(xiang) 村內(nei) 部治權的協整配合,不可偏廢。一方麵應限定國家公權在宅基地管製中的權力範圍,國家公權力的行使應從(cong) 規劃管控和用途管製兩(liang) 方麵對鄉(xiang) 村公共空間進行空間管製,通過規劃管控控製村莊用地規模、利用結構和鄉(xiang) 村風貌,通過用途管製實現耕地保護國家目標;另一方麵應發揮鄉(xiang) 村內(nei) 部治權實現宅基地製度治理。鄉(xiang) 村內(nei) 部治權的行使可以降低宅基地治理成本、協調村民關(guan) 係,利用鄉(xiang) 村內(nei) 部非正式製度和自治組織作用,解決(jue) 宅基地取得權資格認定和分戶方法、“戶有所居”保障方式、宅基地初始取得權分配、宅基地使用權代際傳(chuan) 遞等難題。
(參考文獻略)
友情鏈接:




