中國式戶籍製度——從效率到公平
發稿時間:2022-04-18 16:20:23 來源:新浪網·意見領袖 作者:趙建
十年前在美國訪學的時候,在一次聚會(hui) 中,有個(ge) 美國本土教授很鄭重其事的問了我兩(liang) 個(ge) 問題:
1. 聽說你們(men) 中國人吃狗肉?
2. 聽說你們(men) 每個(ge) 省都有一個(ge) “國籍”?
狗對他們(men) 來說幾乎和人一樣的地位。所以每次做客,老美朋友介紹家庭成員的時候,都會(hui) 把狗一起列上。所以吃狗肉意味著吃朋友的肉,很殘忍。
至於(yu) 第二個(ge) 問題,中國人不同省份甚至不同城市有不同“國籍”的問題,在他們(men) 看來也是不可思議。一個(ge) 國家,種族都是平等的,怎麽(me) 不同的城市還決(jue) 定不同的“社會(hui) 權益”呢?
這兩(liang) 個(ge) 問題都很難回答。如果我列給這位教授廣東(dong) 人的菜單,估計他會(hui) 發瘋並和我絕交(會(hui) 不會(hui) 把我當食人族看?)。戶籍的差異跟人的權利相關(guan) ,也有明顯的曆史成因,在中國已經有幾千年的曆史。發達國家沒有嚴(yan) 格的戶籍製度。日本雖然有戶籍,但就是個(ge) 符號和形式(類似記錄出生地的籍貫),早就沒有了實際意義(yi) 。
狗肉和戶籍,感覺這本質上是文明的差異。從(cong) 經濟學的意義(yi) 上,人作為(wei) 一種生產(chan) 要素,自由流動可以帶來資源配置和生產(chan) 效率的提高。所以,戶籍製度的自由程度,從(cong) 某種意義(yi) 上決(jue) 定著一個(ge) 經濟體(ti) 的現代化程度。這個(ge) 不應該以“特色”自喜。從(cong) 這個(ge) 意義(yi) 上來說,中國現代化進程是不是就是一個(ge) 對“特色”的解構和對道路自信的重構過程?
當前中國處於(yu) 後城市化階段,通過基礎設施和硬件釋放的紅利基本上已經結束,要繼續提高城市化的經濟帶動作用,就需要從(cong) 社會(hui) 體(ti) 製的軟件層麵做出突破。2019年4月8日,國家發展改革委發布《2019年新型城鎮化建設重點任務》從(cong) 戶籍製度改革、推動非戶籍城市落戶、推動多個(ge) 重點城市群和都市圈發展等來推動新型城鎮化的建設。其中尤其值得關(guan) 注的是,在此前城區常住人口100萬(wan) 以下的中小城市和小城鎮已陸續取消落戶限製的基礎上,根據城區常住人口規模對城市的戶籍製度進行變革。
此次政策利好一石激起千層浪,學者疾呼這標誌著城鎮化2.0時代的正式開啟(但也有人簡單的理解為(wei) 戶籍放開就是為(wei) 了賣房子,為(wei) 了土地財政)。中國戶籍製度之所以重要,背後涉及的是再教育、醫療以及就業(ye) 方麵的資源分配格局,是關(guan) 於(yu) 人實實在在吃穿住行的具體(ti) 利益。這一政策調整,是在當前中國經濟增速換擋、人口紅利逐漸消退的宏觀背景下推動我國城市化發展、人員和要素自由流動、經濟實力進一步提升的重要舉(ju) 措。
換句話說,改革開放四十年,如果一直是效率導向的話,戶籍製度改革,則體(ti) 現的是公平導向。過去為(wei) 了所謂的效率,通過戶籍製度形成剪刀差和低成本的社會(hui) 管理體(ti) 係;現在,則是要重新審視這一效率至上模式的時候。因為(wei) 超過一定的臨(lin) 界值,公平也是效率,沒有了公平,社會(hui) 穩定出問題,何來效率?所以,戶籍製度改革,是新時代高質量發展的內(nei) 在要求,但是中間的路,可能並不是那麽(me) 好走。

資料來源:西澤研究院資料來源:西澤研究院
一、曆史的回顧:中國古代戶籍製度起源
我國戶籍製度有著悠久的曆史。夏商國家建立之後,原有的氏族和部落並未解體(ti) 。氏族貴族正是依其氏族和部落組織構建國家統治機構。長期以來,家國不分、政族合一。即使在秦漢以後,皇位世襲仍是保證封建國家穩定的根本。
周人代商,與(yu) 商朝的600年相比,周人所處的社會(hui) 環境並沒有改變多少。與(yu) 家族製度相適應,中國早期的人口管理方法表現為(wei) “以丁為(wei) 戶”的名籍製度。名籍是在封建血緣體(ti) 製下以夫為(wei) 獨立單位的人口管理製度,普通百姓的身份是血緣氏族內(nei) 部的家庭成員。
自秦以後,在中華民族文明的發展進程中,戶籍製度日臻完善,成為(wei) 各朝各代所不可或缺的製度之一。從(cong) 整體(ti) 上來看,我國古代戶籍製度兼顧著人口登記、賦稅征收、徭役征發以及治安管理的功能,是一種特殊曆史條件下的特殊產(chan) 物。
對我國古代社會(hui) 來說,戶籍製度對國家重要的意義(yi) 在於(yu) 提供一個(ge) 征地稅、興(xing) 兵役的依據。在清政府實施“攤丁入畝(mu) ”之前,這些田賦、 租賦、徭役都是按戶進行的。因此,早期戶籍製度設立的重要原因便是為(wei) 了便於(yu) 徭役賦稅的征收。在我國古代戶籍登記冊(ce) 子上,資產(chan) 狀況也是不可缺少的內(nei) 容。從(cong) 漢朝開始,資產(chan) 狀況就需要被“登計入冊(ce) ”,而這些資產(chan) 則包括土地、房屋、車輛、牲畜等,以及奴隸的數量。由於(yu) 我國古代戶籍製度還兼顧著一種社會(hui) 治安管理的功能,因此,犯罪情況也是登記的一項內(nei) 容。
魏晉南北朝時期沿襲了秦漢時期的戶籍登記製度,實行黃籍、白籍製,黃籍記載服役年齡的人口,白籍記載流亡江南的北方人口。東(dong) 晉南朝時期,由於(yu) 戰爭(zheng) 頻繁,戶口流徙嚴(yan) 重,為(wei) 了整理戶籍,實行了多次“土斷”,將北方僑(qiao) 居人口和浮浪人口,統一登入當地戶籍,加強對他們(men) 的控製,以增加國家的財政收入。
以上可知,曆史上各王朝對戶籍登記是十分重視的,特別是在新舊王朝更替之際,新統治者為(wei) 了鞏固自己的統治,保證賦稅收入,總是率先對國家的戶籍進行編製和整頓。
二、他國的借鑒:英國和日本人口管理製度的曆史演進
(一)英國人口管理製度的曆史演進
英國是世界上最早以立法形式建立社會(hui) 保障的國家,人口管理的初探可追溯到關(guan) 於(yu) 遷徙自由的規定。站在人類社會(hui) 發展史的波瀾長河中,1215年英國頒布的《自由大憲章》是最早記錄遷徙自由的成文法。其中,憲章第42條規定:“自此以後,任何對餘(yu) 等效忠之人民,除在戰時為(wei) 國家與(yu) 公共幸福得暫時加以限製外,皆可由水道或旱道安全出國或入國。”
時間巨輪在由農(nong) 業(ye) 社會(hui) 向工業(ye) 社會(hui) 轉化的曆史時期裏緩緩航行,隨著工業(ye) 化的深入推進與(yu) 社會(hui) 保障機製的建立健全,英國人口管理經曆了從(cong) “管控型”到“服務型”的曆史進程,大致可以分為(wei) 以下四個(ge) 階段。
第一階段:從(cong) 圈地運動到工業(ye) 革命前夕,限製人口流動。
15世紀末,地理大發現後,英國貴族為(wei) 了獲得更大的收益,掀起大規模的圈地運動,導致農(nong) 業(ye) 生產(chan) 資料與(yu) 勞動者相分離,資本主義(yi) 特征的大農(nong) 場和工場手工業(ye) 迅速發展。失地農(nong) 民被迫離開家園,以流民的形式進入城市謀求生計,由於(yu) 城市部門還不能提供大量就業(ye) 機會(hui) ,貧困、失業(ye) 現象急劇增加,社會(hui) 動蕩不安。為(wei) 維持經濟社會(hui) 秩序,英國政府恩威並施,一方麵開展了有限的救濟,另一方麵出台了一係列嚴(yan) 厲的懲罰和鎮壓措施。1563年,議會(hui) 製定《手工業(ye) 法》,規定12—60歲的人都必須工作,治安法官可以命令任何人在農(nong) 忙季節幹農(nong) 活,工人的遷徙權受到嚴(yan) 格限製,任何人都不得在沒有書(shu) 麵許可的情況下離開其住地,否則將受到逮捕和遣送。此後,1601年頒布的《伊麗(li) 莎白濟貧法》是國家通過立法形式介入社會(hui) 保障事務的一個(ge) 重要裏程碑。可以說,這是一個(ge) 比較全麵的濟貧法案,將原來分散化、應急性的濟貧事務轉化為(wei) 國家的一項基本職能,確定了地方責任、定居和遣送、家庭主要責任三項原則,規定:“各個(ge) 教區(地方政府)應向居民征收濟貧稅,為(wei) 本地沒有勞動能力的貧民發放救濟;對於(yu) 外來流浪人員則一律予以遣送;家庭對扶助貧困的子孫或長輩承擔主要義(yi) 務”。緊隨其後的《定居法》於(yu) 1662年頒布,加劇了對窮人遷徙自由的限製——該法授權治安法官可遣送任何在40天內(nei) 到達本地而又需要或在將來可能需要救濟的人。
第二階段:工業(ye) 革命時期,逐步放寬對人口流動的限製。
社會(hui) 生產(chan) 力巨大發展,經濟效率持續改善,產(chan) 業(ye) 結構劇烈變化,勞動分工和專(zhuan) 業(ye) 化拓寬了就業(ye) 空間,開始了現代意義(yi) 上的農(nong) 村剩餘(yu) 勞動力向非農(nong) 產(chan) 業(ye) 的轉移,英國一躍成為(wei) “世界工廠”。在此過程中,英國不斷消除限製人口流動的製度障礙。1795年頒布《貧民遷移法》,放寬了人口流動限製,允許居民在規定的教區內(nei) 遷移;1834年修改《定居法》,使居民在原定居地之外獲得居住權更加容易;1846年修改《貧民遷移法》,禁止對在某一教區居住5年以上者遣返原籍,自此使得限製農(nong) 村勞動力進城定居的政策名存實亡。
據統計,1688年英國勞動人口中有75%從(cong) 事農(nong) 業(ye) ,1801年、1841年分別下降到36%和26%。農(nong) 村勞動力轉移以兼業(ye) 化、季節性就業(ye) 、就地就近轉移為(wei) 主。由於(yu) 人口總量增長較快,農(nong) 業(ye) 人口的絕對規模繼續增加。這一時期,對濟貧實施了全國統一管理。為(wei) 削減救濟開支,1834年通過《濟貧法修正案》(又稱“新濟貧法”),第一次全麵以社會(hui) 政策的方式規定接受救濟的人應給予一種比獨立的勞動者低的生活標準,這成為(wei) 以後福利政策的基本思想;確立院內(nei) 救濟原則,在全國興(xing) 建濟貧院,要接受救濟的人必須經過嚴(yan) 格審查,隻有真正的赤貧之人才能進入;建立完善的濟貧管理體(ti) 係,中央成立濟貧法部;以院內(nei) 救濟為(wei) 主,也允許少量的院外救濟,這些人往往是寡婦、暫時性殘疾的人、老年人等。鑒於(yu) 濟貧院的生存條件極其惡劣,政府在19世紀末20世紀初進行了改革,改善濟貧院的環境。
第三階段:從(cong) 19世紀後期到第二次世界大戰,農(nong) 村勞動力市民化。
經濟社會(hui) 變革中,產(chan) 生了嚴(yan) 重的城市貧民問題,1889—1901年,倫(lun) 敦居民中30%生活在貧困線以下,遠低於(yu) 技術工人的平均收入。貧困問題在威脅治安、衛生與(yu) 道德的同時,還嚴(yan) 重影響了人口素質,不僅(jin) 文盲率很高,而且身體(ti) 素質也很差。1899—1902年英布戰爭(zheng) 過程中,英國急征44 萬(wan) 大軍(jun) 開赴南非作戰,而應征入伍的人中,隻有 2/5身體(ti) 合格。雖然英國最終“慘勝”,但英國官方已經看到,如果不立刻改善國內(nei) 貧民的生存狀況,大英帝國很快就將無兵可用。在這種情況下,英國政府逐步把社會(hui) 事務納入法製化軌道,盡可能照顧更多的社會(hui) 成員、顧及更多的社會(hui) 需求,初步建成現代社會(hui) 保障製度框架,提供更多的公共服務。
1906年,英國自由黨(dang) 在工會(hui) 和工黨(dang) 的支持下戰勝保守黨(dang) 上台執政,開始進行全麵的社會(hui) 改革。在漸進地改革過程中,自由黨(dang) 政府通過增加煙、酒、汽油、汽車稅收的辦法來獲取所需資金,以國家財政來保證社會(hui) 保障製度的建立與(yu) 實行。一方麵,使用立法手段統一原來分散的社會(hui) 保障製度,建立社會(hui) 保險體(ti) 係。1908年通過了《養(yang) 老金法》,規定國家為(wei) 年滿70歲、年收入低於(yu) 21英鎊的老年人提供每周5先令的養(yang) 老金;1909年通過《勞工介紹法》,建立勞工職業(ye) 介紹所;1911年頒布了第一個(ge) 全國性的和強製性的失業(ye) 保險法,但保險範圍僅(jin) 限於(yu) 建築、造船、鑄鐵等7個(ge) 就業(ye) 狀況不佳的行業(ye) 。另一方麵,社會(hui) 福利製度逐步建立——1906年頒布《教育法》,規定學校應為(wei) 貧困家庭兒(er) 童提供免費膳食;1908年的《兒(er) 童法》強調在全社會(hui) 禁止虐待兒(er) 童和少年。
第四階段:第二次世界大戰以後至今,城鄉(xiang) 一體(ti) 化發展。
後工業(ye) 化時期,英國政府在人口管理方麵的核心工作是建立完善社會(hui) 保障體(ti) 係。1941年,英國成立社會(hui) 保險和相關(guan) 服務部協調委員會(hui) ,著手製定戰後社會(hui) 保障計劃,並最終形成英國百年來社會(hui) 實踐和福利思想的結晶——《貝弗裏奇報告》。該報告提出了社會(hui) 保障製度建設基本原則:(1)依據“普遍和全麵原則”,建立覆蓋全體(ti) 社會(hui) 成員的基本公共服務體(ti) 係;(2)公共服務部門是實施人口管理的職能主體(ti) ;(3)實施以公民身份號碼為(wei) 標識的,實有人口的信息管理。
在《貝弗裏奇報告》的指導與(yu) 建議下,1946年頒布《國民保險法》和《國民醫療保健法》,1948年頒布《國民救濟法》,三個(ge) 法律的實行標誌著英國建成福利國家,保險覆蓋麵遍及全體(ti) 公民,保險項目達到“從(cong) 搖籃到墳墓”的水平。從(cong) 機製上看,二戰前分散的社會(hui) 保障項目主要立足於(yu) 防止少數社會(hui) 成員因貧困而陷入絕境,而戰後社會(hui) 保障製度則立足於(yu) 為(wei) 全體(ti) 社會(hui) 成員提供普遍的生活保障,為(wei) 現代集約化社會(hui) 大生產(chan) 的勞動力再生產(chan) 提供保障。80年代,以撒切爾夫人為(wei) 首的保守黨(dang) 政府推出了一些改革措施,1997年工黨(dang) 執政後,繼續對英國的社會(hui) 保障製度進行調整。這一時期,實現了城鄉(xiang) 經濟社會(hui) 關(guan) 係的再造,城鎮化水平穩定在80%左右。
(二)日本人口管理製度的曆史演進
日本是實行戶籍製度模式的發達國家之一,其戶籍登記製度已有150餘(yu) 年的曆史,促成該製度誕生的曆史背景和實施模式與(yu) 我國有許多相似之處。
日本曆史上很早就有戶籍的概念,但近代意義(yi) 上的戶籍製度則是建立在明治維新之後。具體(ti) 而言,1867年日本進入明治維新時期,國內(nei) 展開了具有資本主義(yi) 性質的全麵西化與(yu) 現代化改革運動,對戶籍製度整頓改革就囊括其中。
從(cong) 這個(ge) 意義(yi) 上,日本的戶籍製度始於(yu) 明治元年。1868年10月,京都政府製定了“京都府戶籍仕法”,並於(yu) 明治2年正式頒布實施,全國各府縣也都以此法為(wei) 藍本開始進行戶籍編製。鑒於(yu) 迫切希望實現全國統一的明治政府而言,各府縣的戶籍編製各式各樣的狀況極大程度上地阻礙了統一管理。
基於(yu) 此,日本於(yu) 明治4年頒布了“戶籍法”,規定了日本最早全國統一樣式的戶籍,戶籍的編成單位為(wei) “戶”,籍貫為(wei) 居住地,身份登記的同時也登記住所。1886年(明治十九年)日本內(nei) 務省出台了《戶籍操作細則》和《戶籍登記樣式》,對戶籍法做了重要補充和完善,影響很大,後來被學者稱為(wei) “明治十九年戶籍法”。1898年(明治三十一年)日本新頒布的民法建立了“家製度”,並對需登記的居民身份及社會(hui) 關(guan) 係有關(guan) 內(nei) 容做了明確而詳盡的規定。1912年後,日本經濟進入快速發展時期,戶籍製度的修改也被納入國家重要日程。隨後到1914年,日本在原有法律基礎上繼續細化了相關(guan) 規定,頒布了《戶籍法修正案》、《戶籍法實施細則》。
事實上,日本現代戶籍製度的建立是在昭和時期完成的。昭和二十二年,日本國會(hui) 通過了新的《戶籍法》和《戶籍法施行規則》,並於(yu) 1948年1月1日正式施行,即現行日本戶籍法,而之前頒布的被統一稱為(wei) “改製前的戶籍法”。現行戶籍法仍一直處於(yu) 不斷修改和完善中,從(cong) 頒布到今天的70多年間,修改次數已累計超過30次。
總結日本戶籍製度的產(chan) 生及演變過程,有兩(liang) 個(ge) 地方值得關(guan) 注。第一,獨特的曆史文化背景。日本曆史上曾長期受到中國文化影響,特別是中國農(nong) 耕社會(hui) 的社會(hui) 結構和儒教倫(lun) 理思想對日本傳(chuan) 統的“家製度”形成有著重要影響。基於(yu) 此,日本在設計對社會(hui) 成員的管理製度時,“家”是重要核心,以“戶”為(wei) 核心的社會(hui) 成員管理的戶籍製度也相伴而生。第二,日本對於(yu) 實施戶籍製度本身飽含爭(zheng) 議。例如在1882年,日本政府著手修改明治四年戶籍法時,有人建議按照法國的身份證製度模式,建立日本身份證製度,但最後未被采納。1898年對戶籍法進行重新修訂的過程中,建立了“身份登記簿”製度,要求將有關(guan) 本人身份及社會(hui) 關(guan) 係的信息登記在“身份登記簿”上,同時謄寫(xie) 在戶籍簿中,但最終由於(yu) 成本較高以及流程繁瑣被取消。根本上來說,日本戶籍製度雖曆經百年風雨,但最終在一次次修正中得到完善——其本身是適應日本國情的。
三、從(cong) 耕戰體(ti) 係到城鄉(xiang) 剪刀差——建國後戶籍製度的演變與(yu) 問題
新中國成立初期的短暫時間裏,人們(men) 曾擁有自由居住和遷徙的美好時光,並且被憲法予以了至高的保證。然而隨著中蘇交惡,為(wei) 了自力更生迅速推進社會(hui) 主義(yi) 建設和建立工業(ye) 體(ti) 係,增進國家安全和競爭(zheng) 力,我國實行了優(you) 先發展重工業(ye) 的國家戰略,通過剪刀差的方式,低價(jia) 采購農(nong) 產(chan) 品,然後在農(nong) 村強製銷售工業(ye) 品,由農(nong) 村人口對城市人口進行補貼,完成工業(ye) 原始積累。
在這個(ge) 過程中,城市在國家管理層次上處於(yu) 社會(hui) 控製鏈條的高端,農(nong) 村則處在這個(ge) 鏈條的低端。最主要的標誌是1958年1月頒布的《中華人民共和國人口登記條例》,正式確立了戶口製度,詳細規定了常住、暫住、出生、死亡、遷出、遷入、變更等人口登記製度,從(cong) 此正式嚴(yan) 格控製人口的自由流動和自由遷徙。這是新中國戶籍製度上人口控製最嚴(yan) 格的曆史高峰,是我國“城鄉(xiang) 分離二元結構”的最起初的源頭。
站在當時的角度,戶籍製度的設立主要以防止農(nong) 村勞動力的大規模流動和保障城市基本生活品和最低社會(hui) 福利的供給為(wei) 基本出發點。從(cong) 社會(hui) 整體(ti) 層麵來看,當時的戶籍製度是由薄弱的工業(ye) 基礎和重工業(ye) 發展戰略之需決(jue) 定的,因此它是服務於(yu) 更廣泛國家利益的經濟政治製度的一部分。戶籍製度作為(wei) 一種“社會(hui) 屏蔽”製度應運而生,既是人口流動控製和社會(hui) 管理的基本製度,也由於(yu) 二元戶口劃分和遷移限製而變成一種黏附性製度,因而成為(wei) 城鄉(xiang) 社會(hui) 福利分配與(yu) 分割的工具。
本質上,在國家安全和外部戰爭(zheng) 壓力一直存在的大環境裏,嚴(yan) 格管製的戶籍製度可以看成是一種耕戰體(ti) 係的需要。
隨著改革開放的東(dong) 風吹動社會(hui) 經濟的發展,舊的戶籍製度的負效應日益顯現,1984年10月,國務院頒布的《關(guan) 於(yu) 農(nong) 民進入集鎮落戶問題的通知》提出農(nong) 民自理口糧進集鎮落戶。這無疑是戶籍堅冰出現裂縫的一個(ge) 裏程碑,給予部分人遷徙自由,農(nong) 民由此獲得在城市合法生存的權利。
然而具有“歧視性”色彩的戶籍製度一直沒有實質性改變。在社會(hui) 主義(yi) 市場經濟體(ti) 製的建設過程中,新興(xing) 的產(chan) 業(ye) 資源在城市出現並集聚。城市大量吸收了進城務工的農(nong) 民,並形成了一個(ge) 浩浩蕩蕩的“農(nong) 民工”群體(ti) ,可以在城市“立業(ye) ”,但是卻無法“成家”。城市產(chan) 業(ye) 吸取大量廉價(jia) 的農(nong) 村勞動力,卻以戶籍製度為(wei) 名漠視對他們(men) 應有的社會(hui) 福利和公共保障支付,由此形成了中國低廉勞動成本的人口紅利。戶籍製度成為(wei) 了調節人口資源的控製器。
隨著我國市場經濟的發展,當前的戶籍製度形成的城鄉(xiang) 壁壘日漸成為(wei) 了阻礙社會(hui) 和諧和經濟進一步發展的桎梏。市場製度天然要求遷徙自由,人口的合理流動已成為(wei) 一股不可阻擋的潮流,對陳舊嚴(yan) 苛的戶籍製度形成了強大的衝(chong) 擊。這其中,一個(ge) 重要的表現就是人口流動給部分城市帶來的人口淨流出的壓力。這一趨勢使很多中小城市成為(wei) 了所謂的“收縮型”城市。
隨著中國經濟步入新常態,全球金融危機引發的外向型製造業(ye) 衰退、人口劉易斯拐點出現後人口紅利逐漸消失,以及城市土地財政市場出現緊縮等因素作用下,中國城市經濟及發展條件發生結構性的變化,部分資源型城市、外向加工製造業(ye) 城市以及位於(yu) 大都市外圍的邊緣城市均出現了局部收縮的新現象。
收縮型城市一般表現出以下特征:首先,人口流失和老齡化嚴(yan) 重。其次,產(chan) 業(ye) 空心化。城鎮中的很多工業(ye) 處於(yu) 關(guan) 停狀態,同時第三產(chan) 業(ye) 由於(yu) 人氣不足,缺乏發展動力。第三,空間閑置浪費現象嚴(yan) 重。
收縮型城市的代表,字體(ti) 越大代表收縮越嚴(yan) 重

資料來源:網絡資料來源:網絡
人口的持續流出給這些城市的發展帶來了嚴(yan) 重的衝(chong) 擊。所以,通過放開戶籍製度,吸引更多人口來到城市發展並提供新的活力,成為(wei) 擺在這些城市麵前的重中之重。正所謂“經濟基礎決(jue) 定上層建築”,本次戶籍政策並不是空穴來風,而是近年隨著社會(hui) 經濟現實的不斷發展而進行調整的必然趨勢,是在當前經濟形勢下推動新型城鎮化發展,促進人口有序流動、合理分布和社會(hui) 融合的必然要求。
四、問題本質——戶籍的背後是實實在在的社會(hui) 利益
城市戶口緣何珍貴?主要是戶籍所附帶的社會(hui) 保障和公共資源,具體(ti) 體(ti) 現在就業(ye) 、教育、醫療、住房等社會(hui) 福利待遇。這種與(yu) 社會(hui) 福利緊密聯係的城鄉(xiang) 戶籍分離製度使得城鄉(xiang) 居民尤其是大城市居民與(yu) 農(nong) 村居民福利的差距得以形成、鞏固和擴大,主要體(ti) 現為(wei) 以下幾個(ge) 方麵:
(一)教育資源
我國城鄉(xiang) 教育資源的差距主要表現在教育經費投入、師資力量和學校硬件設施配套等方麵。一直以來,我國義(yi) 務教育經費支出占GDP比重較低。在各級政府對義(yi) 務教育的投入中,城市義(yi) 務教育經費基本由國家財政負擔,一般能夠實現足額到位,而農(nong) 村義(yi) 務教育經費主要由農(nong) 民自己負擔,經費不足和辦學困難問題長期存在。同時,從(cong) 師資力量和學校硬件設施方麵看,城市普通小學教師總數中大專(zhuan) 以上文化程度的教師比例比農(nong) 村高出將近一倍,普通中學中大專(zhuan) 以上文化程度的教師數量則超出更多。在圖書(shu) 館、體(ti) 育設施等硬件方麵,城鄉(xiang) 也呈現巨大差異。這種城鄉(xiang) 教育資源的差距一方麵加重了農(nong) 村居民基本生活負擔,另一方麵也降低了農(nong) 村的教學質量,減少了農(nong) 村居民子女通過上大學獲得城市戶籍的機會(hui) 。
另一方麵,不同省份、不同城市之間也存在著教育資源分配不公的問題。統計數據顯示,北京、上海、天津、江蘇、浙江等經濟發達的省份以及新疆、西藏、青海、內(nei) 蒙古等人口較少的省份,生均教育經費的投入較高,而河南、山東(dong) 等人口大省,生均教育經費的投入較低。

資料來源:億(yi) 歐資料來源:億(yi) 歐
這一差異,也反映在高等教育資源的分配上。作為(wei) 中國的教育中心,北京的985和211高校數量達到23所,而相鄰的河北省,僅(jin) 有一所211大學——河北工業(ye) 大學。

數據來源:網絡資料數據來源:網絡資料
這種高校跨省分布格局,疊加各個(ge) 高校在本身投放招生名額的現實,造成了各省之間重點大學錄取率的差異。

數據來源:網絡資料數據來源:網絡資料
(二)醫療資源
與(yu) 教育資源的空間分布類似,我國的醫療資源分布也呈現出一定的地域差異。以三甲醫院為(wei) 例,北京協和醫院、四川大學華西醫院、中國人民解放軍(jun) 總醫院,這三家醫院已連續多年分別蟬聯冠、亞(ya) 、季軍(jun) 。此外,全國最好的醫療資源主要集中的北京、上海、廣州這三座城市,排行榜100家醫院中,這三個(ge) 城市占了一半,而另外的一半則被其它省市瓜分。

資料來源:網絡資料資料來源:網絡資料
從(cong) 2015年三甲醫院的區域分布看,中國的高級醫院大多分布在東(dong) 部經濟條件比較好的地區,擁有超過30所三級醫院的12個(ge) 省份中除了遼寧和黑龍江的經濟表現欠佳外,其餘(yu) 10個(ge) 省份的經濟表現都比較好。相對而言,北京、上海、天津,人口相比其他省份不是很多,但是擁有數量較為(wei) 豐(feng) 富的三級醫院。這種醫療資源的空間分配格局,造成了各大城市知名醫院的人滿為(wei) 患,也創造了醫療資源的尋租空間,衍生出各種各樣的尋租手段,極大地損害了醫療資源的公平利用。同時,由醫療資源集中引發的本地人與(yu) 非本地人之間的衝(chong) 突也時有發生。

資料來源:樂(le) 齡網資料來源:樂(le) 齡網
(三)就業(ye) 機會(hui)
kaiyun官方地址開放不斷發展的進程實現了產(chan) 業(ye) 的升級、城鎮化的推進,也形成了具有鮮明特色的產(chan) 業(ye) 分布格局,這種格局也對企業(ye) 用工以及就業(ye) 機會(hui) 的分布產(chan) 生了重要影響。
目前,中國就業(ye) 市場主要呈現以下特點:首先,就業(ye) 機會(hui) 的地區分布不均。根據智聯招聘的數據,目前,東(dong) 部地區的在線職位數量最高,占全國總量的73%,而人口大省多為(wei) 中西部地區。其次,城市分布不均,一線城市的就業(ye) 人數最多,新一線城市對人才的吸引力也在不斷上升,但二三線城市人才外流的現象比較突出。第三是行業(ye) 分布不均,在國家政策和新經濟發展的帶動下,互聯網、金融等行業(ye) 的就業(ye) 景氣程度最高,但傳(chuan) 統服務業(ye) 、製造業(ye) 、能源、礦產(chan) 等行業(ye) 的招聘需求持續低迷。最後是企業(ye) 規模分布不均,微型企業(ye) 的就業(ye) 景氣程度最高,人才需求最旺盛,但受到雇主品牌、福利待遇等因素的製約,人才供給麵臨(lin) 不足,中小企業(ye) 人才需求較多,競爭(zheng) 也最激烈,大型企業(ye) 的招聘需求放緩,競爭(zheng) 同樣激烈。
根據爬蟲得到的全國招聘崗位分布

資料來源:網絡資料資料來源:網絡資料
五、能否破局——取消戶籍差異與(yu) 基本公共服務均等化
通過上麵的分析,我們(men) 可以很明顯的看到,戶籍的背後代表著一個(ge) 地區的社會(hui) 公共資源,所以戶籍製度改革的關(guan) 鍵即是地區之間公共服務的分配。可喜的是,在推進地區之間基本公共服務均等化方麵,我們(men) 國家做出了不懈的努力。
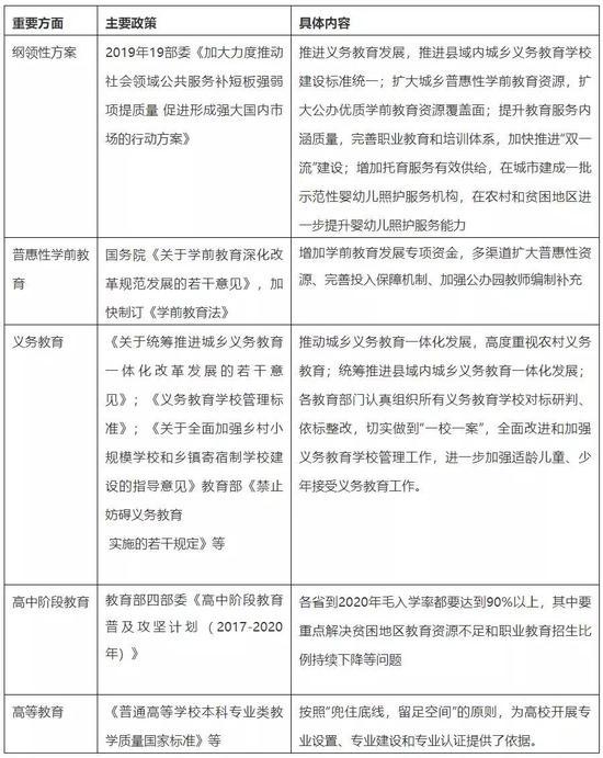
2017年12月,國務院印發《“十三五”推進基本公共服務均等化規劃的通知》,提出到2020年,基本公共服務體(ti) 係更加完善,體(ti) 製機製更加健全,在學有所教、勞有所得、病有所醫、老有所養(yang) 、住有所居等方麵持續取得新進展,基本公共服務均等化總體(ti) 實現。在關(guan) 注度較高的教育、醫療以及就業(ye) 領域,出台了一係列規劃方案。
(一)教育
在教育領域,國家提出了完善基本公共教育製度,加快義(yi) 務教育均衡發展,保障所有適齡兒(er) 童、青少年平等接受教育,不斷提高國民基本文化素質的政策方針,旨在通過教育體(ti) 製機製的創新,為(wei) 教育的公平發展創造條件。

(二)醫療
醫療領域是保障民生的重要環節。為(wei) 此,國家提出建立健全覆蓋城鄉(xiang) 居民的基本醫療衛生製度,以改革創新為(wei) 動力,預防為(wei) 主、中西醫並重,提高人民健康水平的政策方針。

(三)就業(ye)
就業(ye) 問題關(guan) 係到國家的穩定與(yu) 人的發展,需要高度重視。在穩定、促進勞動人口就業(ye) 的問題上,國家實施就業(ye) 優(you) 先戰略,大力推動大眾(zhong) 創業(ye) 、萬(wan) 眾(zhong) 創新,鼓勵以創業(ye) 帶動就業(ye) ,健全覆蓋城鄉(xiang) 的公共就業(ye) 創業(ye) 服務體(ti) 係,加強職業(ye) 培訓,維護職工和企業(ye) 合法權益,構建和諧勞動關(guan) 係,推動實現比較充分和更高質量的就業(ye) 。

可以說,這些政策的推出和落實,正在消除和融解不同地區戶籍差異的利益鴻溝。然而,既得利益格局已經形成,那些通過高價(jia) 買(mai) 房等措施獲得一線城市戶口的人,戶籍製度取消帶給他們(men) 的將是巨大的損失。而且存在的一個(ge) 悖論是:擁有政策決(jue) 策權力的人,往往也是戶口製度的獲益者。
由此可見要真正改革戶籍製度,將會(hui) 是多麽(me) 難啃的一根“硬骨頭”。其他製度的改革,也是一樣的道理。這恰恰就是改革家的價(jia) 值和悲愴所在。
友情鏈接:




